产品名称:EasyID沙门氏菌生化鉴定试剂盒
英文名称:EasyID Biochemical Identification Kit for Salmonella
产品编号与包装规格:
| 编号 | 规格 |
|---|---|
| HKI002 | 10测试/盒 |
产品简介:本试剂盒基于一步加样技术,用于沙门氏菌的生化鉴定(GB 4789.4)。
产品组分:
主要组分:EasyID沙门氏菌生化鉴定条10条、氰化钾培养基10瓶、氰化钾对照10瓶。
其它组分:悬浮培养基10瓶、 麦氏比浊管1瓶、靛基质试剂1瓶、无菌液体石蜡1瓶、记录表1册、产品说明书1份。
储存条件与保质期:2~8 ℃保存,有效期见试剂盒外标签。
EasyID沙门氏菌生化鉴定试剂盒使用指南:
1,从选择性平板上挑取4个典型或可疑单菌落(需预先确保增菌和分离均符合沙门氏菌属典型特征)接种于营养琼脂、TSA和 进行纯化;
2,取鉴定条及悬浮培养基,使用前平衡至室温;
3,挑取经纯化的分离株新鲜菌苔于悬浮培养基中,制成0.5麦氏浊度的均一菌悬液;同时接种同一菌株于三糖铁琼脂中(需另外购买) ;
4,打开氰化钾培养基及对照管; 撕开鉴定条铝箔袋,取出鉴定条及底座,观察是否异常(如破损请勿使用),并分别在适当位置做好标记;
5,从底座上取下鉴定条,并从鉴定条右侧向左掀开贴膜,用移液器小心注入2 mL菌悬液于分液槽中(避免使菌液提前流入反应孔),贴回贴膜,并依次抬起左右两侧数次,使菌悬液液面达同一高度,然后回平托起分液槽端,确保菌液流入各反应孔中,贴紧薄膜并放回底座。再次从右侧掀开贴膜,向第8、9、10号孔中各滴加3~4滴无菌液体石蜡,贴紧薄膜;
6,吸取50 μL菌悬液于氰化钾培养基及对照管中,盖紧胶塞;
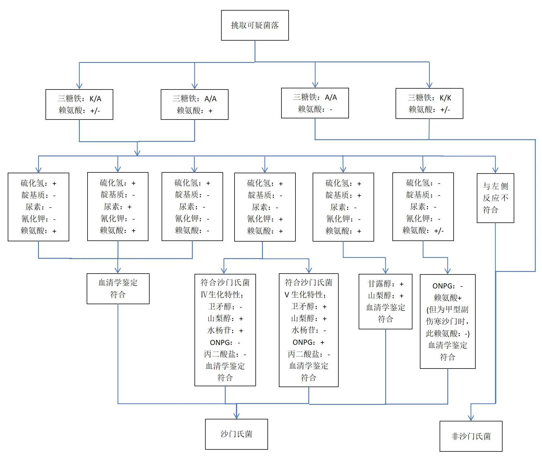
7,将接种的鉴定条和反应管置于36 ℃±1 ℃培养;培养完毕,记录三糖铁琼脂培养结果,按表6并对照比色卡(比色卡信息可通过 EasyID沙门氏菌生化鉴定试剂盒 产品使用说明书 查询)读取鉴定条第1~10孔、氰化钾培养基及对照管生长情况并记录结果,掀开贴膜,向第11孔滴加2滴靛基质试剂,立即观察并记录第11孔结果;旋紧试剂瓶盖并放回2~8 ℃保存;

8,综合菌落形态和GB4789.4 沙门氏菌属生化试验反应结果(见表2~表5)进行判读。

注意事项:
1,需要使用者自备的试剂及用品有:三糖铁琼脂、微量移液器及无菌吸头、生化培养箱等;
2,所含悬浮培养基为本试剂盒专用,不可替换或用于其他试验;
3,反应名称加上划线表示接种后培养前需添加配套试剂,反应名称加下划线表示培养结束后添加配套试剂;
4,向分液槽中加入菌液后,尽量分散均匀;极个别情况有反应孔分液量接近于100uL,但不影响反应结果;
5,为避免污染,务必在超净工作台或生物安全柜中进行接种和添加配套试剂,培养前务必贴紧贴膜;
6,如果鉴定条已过期,或铝箔袋破损,请勿使用;
7,本说明书需重复使用,请妥善保管。
废物处理:带菌的鉴定条、吸头和悬浮培养基等试验材料应置121°C下湿热灭菌30min之后,按医疗垃圾相应的处理方式处理。
执行标准:Q/HK0714 微生物微量生化鉴定试剂盒
参考文献:GB 4789.4 食品安全国家标准 食品微生物学检验 沙门氏菌检验

